Sivu 16/23
Re: Pyörän valoista
Lähetetty: 04 Heinä 2016, 10:56
Kirjoittaja ukram2
Ei tuo vellemankaan oikein kiinnosta, liian alkeellinen... mikroprossulla saa siistiä pwm signaalia fetin ohjaukseen. Lisäksi tehon säätöön tarvii "älyä", tai siis jos napadynamosta tulee hitaassa vauhdissa vain harvakseltaan heikkoja pulsseja, olisi hyvä ohjata lediä pienellä tasaisella teholla, ja nostaa tehoa sitten kun dynamosta tulee enemmän tehoa. Lisäksi logiikan pitäisi varmistaa oma henki, eli prosessorin oma käyttöjännite otetaan dynamosta ekana ja vasta ylimääräisellä teholla ohjataan lamppua. Käytännössä kai siis siten että tasasuuntauskonkan jännitettä tarkkaillaan ja vasta kun se on tarpeeksi korkea, ledille annetaan tehoa.
Re: Pyörän valoista
Lähetetty: 04 Heinä 2016, 11:14
Kirjoittaja jori
ukram2 kirjoitti:Ei tuo vellemankaan oikein kiinnosta, liian alkeellinen... mikroprossulla saa siistiä pwm signaalia fetin ohjaukseen. Lisäksi tehon säätöön tarvii "älyä", tai siis jos napadynamosta tulee hitaassa vauhdissa vain harvakseltaan heikkoja pulsseja, olisi hyvä ohjata lediä pienellä tasaisella teholla, ja nostaa tehoa sitten kun dynamosta tulee enemmän tehoa. Lisäksi logiikan pitäisi varmistaa oma henki, eli prosessorin oma käyttöjännite otetaan dynamosta ekana ja vasta ylimääräisellä teholla ohjataan lamppua. Käytännössä kai siis siten että tasasuuntauskonkan jännitettä tarkkaillaan ja vasta kun se on tarpeeksi korkea, ledille annetaan tehoa.
Tässä on oikea asenne. Prosessori viisastelee kuorman ja saatavilla olevan sähköenergian mukaan, mitä tehdään. Jos sähköä ei ole riittävästi kaikkiin valoihin, ainakin takavaloa kannattaa vilkuttaa. Mitä vähemmän virtaa on tarjolla, sitä lyhyemmän välähdyksen ja sitä harvemmin. Varsinkin päivällä takavalon näkyvyys on kiinni kirkkaudesta. Ei hyödytä näyttää taakse himmeää tasaista valoa, vaan väläyttää sopivin välein saatanallinen välähdys, jotta pyörä huomataan takaa tulevasta atuosta myös sateessa vastavalossaa. Punaisen välähdyksen lisäksi sinne sekaan voi laittaa subliminaalisen sinisen välähdyksen, muistuttamaan poliisin valvovasta silmästä ja jokaisen liikenteeseen osallistujan syntisyydestä.
Kun välähdys on sopivan lyhyt punaisten välähdysten seassa, ei poliisi itse pääse tähän puuttumaan. Sininen välähdts kun on tietoisen havainnon tekemiseksi liian lyhyt. Subliminaalinen vaikuttaminen on EU alueella kaupallisessa käytössä kielletty, mutta nyt ollaankin liikenteessä henkensä kaupalla. 
Re: Pyörän valoista
Lähetetty: 04 Heinä 2016, 11:29
Kirjoittaja vaaka
Pirullisen nerokasta tuo sininen subliminaalinen väläys
miten lyhyt pitäisi väläyksen olla,,jottei sitä havaita? Viime vuosina moniväriledeihin on tullut tehoja joniin verran, mutta en tiedä, missä mennään nyt valotehoissa. Moniväriteholedeistä en ole kuullut, onko niitä ja missä mennään sinisissä valoissa? Lasereita on sinisenä, mutta on vähän kapea kaista
Voihan valkoisen teholedin päälle laittaa sinisen kalvon.
Re: Pyörän valoista
Lähetetty: 04 Heinä 2016, 11:45
Kirjoittaja jori
vaaka kirjoitti:Pirullisen nerokasta tuo sininen subliminaalinen väläys
miten lyhyt pitäisi väläyksen olla,,jottei sitä havaita? Viime vuosina moniväriledeihin on tullut tehoja joniin verran, mutta en tiedä, missä mennään nyt valotehoissa. Moniväriteholedeistä en ole kuullut, onko niitä ja missä mennään sinisissä valoissa? Lasereita on sinisenä, mutta on vähän kapea kaista
Voihan valkoisen teholedin päälle laittaa sinisen kalvon.
Valkoiset ledit ovat itse asiassa sinisiä, joiden päälle on lisätty vihertävänkeltainen loisteaine. Luulen, että riittää, kun laittaa sinisen ledin sinne punaisten sekaan. Sininen laserledi osoittamaan taakse olisikin vielä parempi, niin vaikutelma ei ole valosta, vaan heijastusvälähdykstä. Laservälähdys voi olla pidempi ilman että syntyy tietoinen havainto sinisestä valosta. 
Re: Pyörän valoista
Lähetetty: 04 Heinä 2016, 12:21
Kirjoittaja ukram2
Partcossa näkyy olevan 6W RGB teholedi, siis sisältää kolme lediä, joilla saa kaikki värit...
http://www.partco.biz/verkkokauppa/data ... bcbc1e.pdf
Pinkki valo olisi hieno, mutta taitaa olla tieliikennelaissa kielletty.
Re: Pyörän valoista
Lähetetty: 04 Heinä 2016, 13:02
Kirjoittaja kuparinen
vaaka kirjoitti:Pirullisen nerokasta tuo sininen subliminaalinen väläys
miten lyhyt pitäisi väläyksen olla,,jottei sitä havaita? -klip -
Silloin kun elokuvat olivat vielä filmiä, väitettiin että yksi erillinen ruutu (1/24 sekuntia) menee katsojan kaaliin ihan huomaamatta muun juonen seassa. Esim. ennen väliaikataukoa oli kuulemma laitettu rainaan muutama karkkipussin tai hampurilaisen kuva... lisäsi aulakioskin menekkiä kummasti.
Re: Pyörän valoista
Lähetetty: 04 Heinä 2016, 13:41
Kirjoittaja Nixor
Re: Pyörän valoista
Lähetetty: 05 Heinä 2016, 15:45
Kirjoittaja ukram2
Jos haluaa nostaa jännitettä, tuommoinen boost kytkentä on mahdollinen. Siis jopa 1.5V akusta tai 2.7V superkonkasta saa sen jotain 3.7V mitä teholedi tarvii.
Napadynamon teho varmaankin hitaassa nopeudessa putoaa joka tapauksessa, siis mitään ihmeitä tuolla jännitteen nostolla ei voi tehdä.
Re: Pyörän valoista
Lähetetty: 05 Heinä 2016, 18:20
Kirjoittaja jori
ukram2 kirjoitti:Jos haluaa nostaa jännitettä, tuommoinen boost kytkentä on mahdollinen. Siis jopa 1.5V akusta tai 2.7V superkonkasta saa sen jotain 3.7V mitä teholedi tarvii.
Napadynamon teho varmaankin hitaassa nopeudessa putoaa joka tapauksessa, siis mitään ihmeitä tuolla jännitteen nostolla ei voi tehdä.
Juuri tuolla ylöshakkurilla voi tehdä sen helvetillisen välähdyksen, jolla pyöräilijä huomataan. Jos teho ei riitä kuin lyhyeen välähdykseen, niin sitten väläytetään. Jos tehoa suuremmassa nopeudessa on enemmän, voi sitten keksiä monimutkaisempia ja enemmän tehoa vieviä moodeja valoille. Tähän tarvitaan ehdottomasti tietokoneohjausta, jotta päästään helposti kokeilemaan, miten vähimmällä sähkönkulutuksella pyöräilijä tulee havaituksi ja parhaassa tapauksessa itsekin näkee eteensä.
Re: Pyörän valoista
Lähetetty: 06 Heinä 2016, 02:26
Kirjoittaja ukram2
Väläytykseen ledi ei oikein sovi, kun se ei (kai?) kestä ylivirtaa, mutta kameroissa käytössä olevaa flash putkea voi käyttää tähän... Niissä käytetään melko korkeajännitteistä konkkaa, joka puretaan tyhjäksi. Tai no ennen kai käytettiin jotain magnesiumpölyä...
Re: Pyörän valoista
Lähetetty: 06 Heinä 2016, 12:45
Kirjoittaja vaaka
Kyllä Magic Shinestä potkua löytyy, kun kolmesta mallista XXLssä tehottomin antaa 1200Lm. On sen verran paljon, että pitäisi auttaa, on aika paljon enemmän kuin täällä pyörivät Alepan mainospyörät, joissa on tuikku verrattuna. Tuikkukin näkyi päivällä yli sadasta metristä puiden varjosta ainakin eilen. Tuon mallin MS 1200 Lm on ongelmallinen kahden tunnin paloajan puolesta tuolla teholla.
Re: Pyörän valoista
Lähetetty: 06 Heinä 2016, 14:56
Kirjoittaja Nixor
Tuo pulssitus voisi toimia niin, että ledin virta rajoittuu vaikka kaksinkertaiseksi speksattuun maksimivirtaan nähden. Noista hakkuripiireistä vois tuohon vilkutteluun hyödyntää standby- tai alijännitteentunnistusominaisuutta tai jotain vastaavaa toimintoa. Tuo alijännitteentunnistus voisi toimia kun mittaa ensiöpuolen kondensaattorista? Mulla ainakin käyny välillä niin että kytkennästä tuleekin oskillaattori vaikka ei ollut tarkoitus

Pitää kehitellä jotain kytkentää. Ensin komparaattorilla yksinkertainen kytkentä ja jos se toimii niin sitä voi soveltaa johonkin hakkuripiin. Yritin simuloida kytkentää eilen, mutta se vilkutus jäi päälle eikä siirtynyt normaaliin moodiin. Voi olla että johtuu ohjelmastakin. Ärsyttää kun simulaatio kaatuu usein eikä tiedä olisiko kytkentä toiminut juuri silloin
Labcenter Proteus ohjelmaa oon käyttänyt. Pitää kokeilla kytkentää käytännössä vielä.
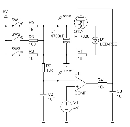
Tuo näyttäis toimivan, kun resistanssi on 10Ω. Vilkkumistaajuus vaan hidastuu 30Ω resistanssilla 1Hz kanttiaalloksi. Jotain hystereesiä varmaan vaatii?

- dynamoledkokeilu1.jpg (29.61 KiB) Katsottu 6182 kertaa
Re: Pyörän valoista
Lähetetty: 06 Heinä 2016, 17:24
Kirjoittaja jori
Eikös tuo välähdysmoodi kannattaisi tehdä niin, että ladataan konkkaan sopiva joulemäärä, joka sitten puretaan ledin läpi.
Tässä vähän perusteita tietokoneistettuun ledinpolttoon. http://www.hutasu.net/index.php?sivu_id=137&parent=131
Re: Pyörän valoista
Lähetetty: 06 Heinä 2016, 18:17
Kirjoittaja ukram2
Tuo pwm säätö on himmennys, siis lediä poltetaan maksimiteholla, mutta vain osan ajasta. Joulen jysäyttäminen lediin kuulostaa varmalta tuholta...
Hankin koemielessä Bilteman led-napadynamovalon, ja pettymys se oli, vain 1W (lukee muovikotelon kyljessä, bilteman webbisivuilla tai paketissa tehoa ei mainita. Tosin valo vaikutti aika kirkkaalta... Kokeilin virtalähteellä ajaa 100 mA välin kasvavaa virtaa siihen, 300 mA jälkeen valo ei enää kirkastunut, ilmeisesti suojaus-zener? Schmidtin dynamosta lähtisi luultavasti 500 mA, joten huijausta...
Iq fly valoihin verrattuna peili on onneton kun keskeltä näkyy suoraan ledi, vain sivuilla on tunnelimaisesti valoa ohjaavaa metallia.
En ainakaan heti saanut koteloa auki, vaikka se näytti siltä että etuosa lähtee vääntämällä irti rungosta.
Kiinnostaisi päästä ohjaamaan lediä itse, missäköhän valossa olisi mahdollisuus ottaa häiritsevä elektroniikka pois? Iq fly valoissa tuntui olevan jonkinlainen epoksiinvalettu systeemi, siis lähes mahdoton tehdä itse mitään. Toinen mahdollisuus olisi rakentaa valo itse ja ostaa optiikka jostain, mutta tuohon iq fly tyyliseen peiliin ei taida päästä standardikamoilla?
Re: Pyörän valoista
Lähetetty: 06 Heinä 2016, 18:54
Kirjoittaja ukram2
No lähtihän se "lasi" irti ruuvarilla vääntämällä, ja valo oli sen jälkeen purettavissa, piirilevy oli ruuveilla ja ledikin oli ruuveilla kiinni heijastimessa. Piirilevyllä oli mm. 1F 5.5V superkonkka, kahden nappipariston kokoinen, mutta ei hakkurikelaa. Kaikki rungon ja heijastimen osat muovia, ledillä oli metallinen jäähdytyslevy. Elektroniikassa parannettavaa löytyy esim. siinä että zenerin voinee korvata korkeammalla jännitteellä toimivalla zenerillä, jolloin virta pienenee ja jarrutus vähenee.