Sivu 45/73
Re: 4W takavalon hehkulankapolttimon ledittäminen
Lähetetty: 13 Syys 2021, 08:49
Kirjoittaja jooseha
jori kirjoitti: ↑12 Syys 2021, 14:24
Heh, jooseha ei näytä ymmärtävän, että kyse ei ole akuntyhjentymisongelman ratkaisusta, vaan maailman pelastamisesta pienemmällä virrankulutuksella myös ajon aikana. 
Vaikea ymmärtää, kun perustelut muuttuu 
Re: 4W takavalon hehkulankapolttimon ledittäminen
Lähetetty: 13 Syys 2021, 23:26
Kirjoittaja Nixor
En tiedä mikä vois olla sopiva ptc tuohon.
Hehkulangan resistanssi kuumana pienentää virtaa jonkin verran.
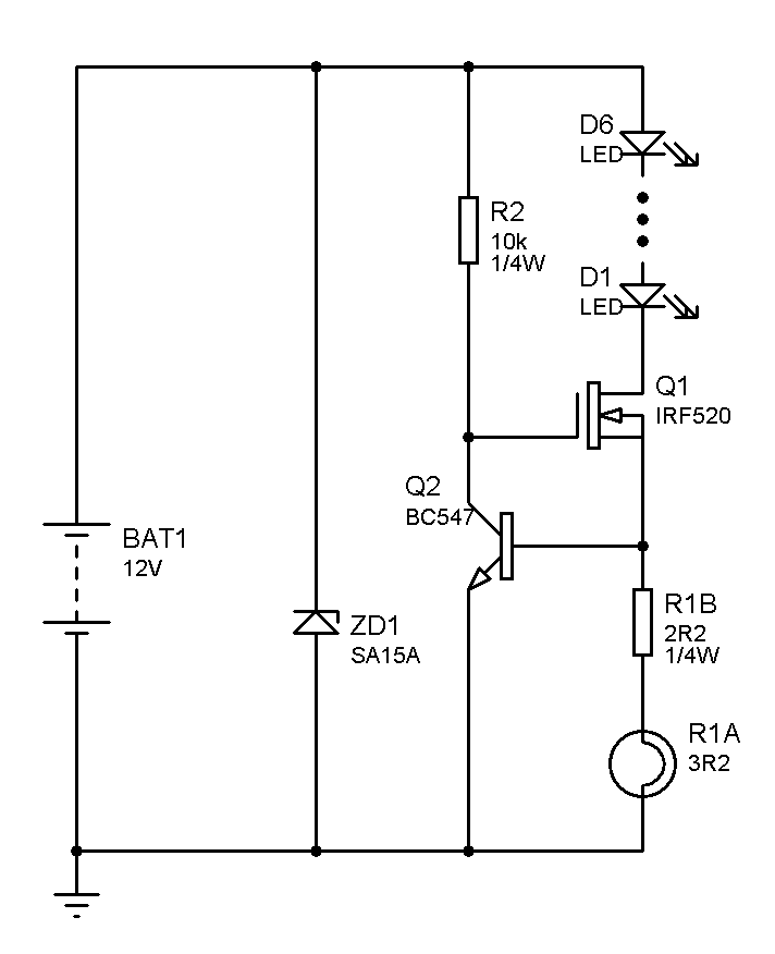
Tuo kytkentä olisi aika yksinkertainen eikä ole mikropiirejä:

- 6ledcc2.png (3.11 KiB) Katsottu 3887 kertaa
Toiminta perustuu siihen että Q2 alkaa johtaa kun R1 jännite ylittää 0.6V. Q2 rajoittaa silloin Q1 hilajännitettä jolloin virta pysyy vakiona. Kytkennässä on sekin hyvä puoli että Q2 lämmetessä sen kynnysjännite laskee joten virta pienenee. Vakiovirralla myös ledien teho pienenee kun lämpötilan kasvaessa niiden kynnysjännite laskee. Ledit himmenevät normaalisti akun jännitteen laskiessa. R1B on kirkkauden hienosäätöä varten. ZD1 suojaa ledejä ja transistoreita jännitepiikeiltä.
Re: 4W takavalon hehkulankapolttimon ledittäminen
Lähetetty: 14 Syys 2021, 10:20
Kirjoittaja jori
Oho,
Kiitos Nixor, nyt on skeema sitä varten, jos haluan tehdä heti kunnollisen valaisimen. 
Tarkoitus on kuitenkin lähinnä leikkiä ja oppia leikkimisestään. Voihan olla, että päädyn lopulta noinkin monimutkaiseen ratkaisuun, mutta mennään askel kerrallaan, niin ehdin omaksua oppimani. Suuret kiitokset kuitenkin tuosta, niin ei tarvitse hakata päätään seinään liian kauan, jos ei ala onnistua.

- Tällaisia ledejä ostin
- Takavaloledi.jpg (123.15 KiB) Katsottu 3859 kertaa
Katselin PTC-vastuksia ja näyttäisi löytyvän hyviä 80°C vastustaan kilo-ohmeihin kasvattavia, eli sellaistakin kokeilen ensin. Tässä lehdellä tuo C980 näyttäisi sopivan tähän käyttöön. PItää kokeilla ensin, riittääkö kirkkaus tuolla parinkymmenen ohmin vastuksella, ennen kuin investoin puolitoista euroa tuohon termistoriin. 
Tuo on siis summittain noiden ledien kokoinen ja sopii samaan piiriin niiden kanssa suojaamaan lämpötilannousun aiheuttamalta kuolemalta noita ledejä. Voi olla, ettei tuotakaan tarvita, mutta silta varalta.
Re: Autoilu
Lähetetty: 22 Syys 2021, 12:53
Kirjoittaja Vilijami
Kävin koeajamassa Polestar 2 sähköauton. Kyllä vitutti tällaista vanhanliiton polttomoottorijäärää, kun en moitteen sanaa löytänyt. Lähtöoletus oli, että varmasti on ihan keskeneräinen proto, mutta sehän olikin valmis peli. Kokonaisuus toimi kuten pitääkin, jopa miellyttävämmin ja loogisemmin kuin polttomoottorilla. 
Veto(koukku)kykyäkin oli 1500kg edestä.
Re: Autoilu
Lähetetty: 22 Syys 2021, 13:26
Kirjoittaja Ralii
Vilijami kirjoitti: ↑22 Syys 2021, 12:53
Kävin koeajamassa Polestar 2 sähköauton. Kyllä vitutti tällaista vanhanliiton polttomoottorijäärää, kun en moitteen sanaa löytänyt. Lähtöoletus oli, että varmasti on ihan keskeneräinen proto, mutta sehän olikin valmis peli. Kokonaisuus toimi kuten pitääkin, jopa miellyttävämmin ja loogisemmin kuin polttomoottorilla. 
Veto(koukku)kykyäkin oli 1500kg edestä.
Hinta on se ainoa vika. Sähköautojen teknologia kehittyy nopeasti ja uusi malli voi yhtäkkiä ollakkin vanha ja tossa hintaluokassa se tekee ikävää. 
Esim Polestarin tapauksessa halvemmat on etuvetoisia ja uskon että tulevaisuudessa yhä useampi sähköauto on takavetoinen. Toinen on sen korkeahko kulutus.
Re: Autoilu
Lähetetty: 22 Syys 2021, 13:38
Kirjoittaja jori
Ralii kirjoitti: ↑22 Syys 2021, 13:26
...uskon että tulevaisuudessa yhä useampi sähköauto on takavetoinen.
Voisitko hieman tarkentaa uskosi perusteita, eli miksi olet päätynyt tähän.
Re: Autoilu
Lähetetty: 22 Syys 2021, 13:41
Kirjoittaja Vilijami
Ralii kirjoitti: ↑22 Syys 2021, 13:26
Hinta on se ainoa vika. Sähköautojen teknologia kehittyy nopeasti ja uusi malli voi yhtäkkiä ollakkin vanha ja tossa hintaluokassa se tekee ikävää. 
Eihän nuo sähköautot ole vastaavia polttomoottoriautoja kalliimpia?
En ole ikinä uutta autoa ostanut ja tuskin ostankaan.
Kaikista autoista on koko auton historian ajan tullut uusia ”kehittyneempiä” malleja, mutta ei se ole estänyt ajelemasta vanhentuneella mallilla. Päinvastoin, mallin vanhentuessa ja halventuessa käyttäjien/harrastajien tietotaito kasvaa hurjasti. Näin vanhentuneella mallilla on jopa helpompaa, halvempaa ja turvallisempaa ajella.
Re: Autoilu
Lähetetty: 22 Syys 2021, 13:47
Kirjoittaja Ralii
jori kirjoitti: ↑22 Syys 2021, 13:38
Ralii kirjoitti: ↑22 Syys 2021, 13:26
...uskon että tulevaisuudessa yhä useampi sähköauto on takavetoinen.
Voisitko hieman tarkentaa uskosi perusteita, eli miksi olet päätynyt tähän.
Uskoni uskonkappaleet tiivistetysti:
- Trendi - uudet sähköiset alustat on suurimmalta osin joko taka tai nelivetoisia.
- Painojakauma - Käsittääkseni 50-50 painojakauma on autossa optimaalinen hallittavuuden takia. Sähköautossa tämä on helpompi saavuttaa ja tällöin myös takarenkailla on ymmärtääkseni parempi pito.
- Vetely ja rakenne - Takavetoinen ei vetele kiihdyttäessä ja rakenne on yksinkertaisempi koska ei tarvita ylimääräisiä osia.
Re: Autoilu
Lähetetty: 22 Syys 2021, 13:47
Kirjoittaja Vilijami
jori kirjoitti: ↑22 Syys 2021, 13:38
Ralii kirjoitti: ↑22 Syys 2021, 13:26
...uskon että tulevaisuudessa yhä useampi sähköauto on takavetoinen.
Voisitko hieman tarkentaa uskosi perusteita, eli miksi olet päätynyt tähän.
No milläs sitten luisutellaan, jos takavedot loppuu? 
Re: Autoilu
Lähetetty: 22 Syys 2021, 13:50
Kirjoittaja Ralii
Vilijami kirjoitti: ↑22 Syys 2021, 13:41
Ralii kirjoitti: ↑22 Syys 2021, 13:26
Hinta on se ainoa vika. Sähköautojen teknologia kehittyy nopeasti ja uusi malli voi yhtäkkiä ollakkin vanha ja tossa hintaluokassa se tekee ikävää. 
Eihän nuo sähköautot ole vastaavia polttomoottoriautoja kalliimpia?
En ole ikinä uutta autoa ostanut ja tuskin ostankaan.
Kaikista autoista on koko auton historian ajan tullut uusia ”kehittyneempiä” malleja, mutta ei se ole estänyt ajelemasta vanhentuneella mallilla. Päinvastoin, mallin vanhentuessa ja halventuessa käyttäjien/harrastajien tietotaito kasvaa hurjasti. Näin vanhentuneella mallilla on jopa helpompaa, halvempaa ja turvallisempaa ajella.
Joo, riittävän ylös kun mennään tehoissa verotus hoitaa sen etteivät ne ole juurikaan kalliimpia. Mun oletus liittyykin enemmän uusien sähköautojen tuloon jotka tekevät osittain vanhoja vähemmän houkuttelevammiksi. eGolf ja Nissan Leaf tulevat ekoina mieleen malleina joiden hintaa tiputettiin radikaalisti lyhyen ajan sisään. Tesla taisi tehdä saman aikoinaan huippumallilleen ja hinnasta suli kymmeniä tuhansia.
Re: Autoilu
Lähetetty: 12 Loka 2021, 12:28
Kirjoittaja wwhv
toyotan vetyauto teki uuden ennätyksen (keskikulutus: 0,55 kiloa vetyä per 100 km) :
https://www.tekniikkatalous.fi/uutiset/ ... parit:f5b0
Re: Autoilu
Lähetetty: 12 Loka 2021, 13:07
Kirjoittaja ajarmala
wwhv kirjoitti: ↑12 Loka 2021, 12:28
toyotan vetyauto teki uuden ennätyksen (keskikulutus: 0,55 kiloa vetyä per 100 km) :
18,33 kWh per 100 km. Samaa tasoa kuin sähköautoillakin.
Milan taas kuluttaa keskimäärin 1,62 kWh per 100 km. Eli alle kymmenesosan tuon kulutuksesta. Ja siinä saa samalla kunnon.
Re: Autoilu
Lähetetty: 12 Loka 2021, 13:52
Kirjoittaja jori
ajarmala kirjoitti: ↑12 Loka 2021, 13:07
wwhv kirjoitti: ↑12 Loka 2021, 12:28
toyotan vetyauto teki uuden ennätyksen (keskikulutus: 0,55 kiloa vetyä per 100 km) :
18,33 kWh per 100 km. Samaa tasoa kuin sähköautoillakin.
Milan taas kuluttaa keskimäärin 1,62 kWh per 100 km. Eli alle kymmenesosan tuon kulutuksesta. Ja siinä saa samalla kunnon.
Monasti unohtuu, että vetyauto on itseasiassa sähköauto, jonka akku on korvattu vetyä polttavalla polttokennolla. Sähkökemiallinen lataus tehdään siis hajottamalla vettä vedyksi ja hapeksi ja tuo auto ladataan siis tankkaamalla siihen valmiiksi ladattua sähköä vedyn muodossa. En tiedä, kantaako nämä mukanaan myös tuon vedestä yli jäävän hapen, mutta happeahan on kyllä ilmassakin ihan riittävästi. 
Miten tuo 1,62 kWh on päätelty. Siis vastuksista tietenkin, mutta millä nopeudella ja mistä saaduilla numeroilla. En siis epäile niitä vääriksi, vaan haluan itselleni vain tähänkin tiedon kiintopisteen (hanska-arvon) kevytajoneuvojen kuluksen alimpaan päähän.
Re: Autoilu
Lähetetty: 12 Loka 2021, 14:59
Kirjoittaja Wacky
jori kirjoitti: ↑12 Loka 2021, 13:52
Monasti unohtuu, että vetyauto on itseasiassa sähköauto, jonka akku on korvattu vetyä polttavalla polttokennolla.
Jos ihan tarkkoja ollaan niin jokaisessa vetyautossa on myös akku, mutta se on pieni. Eli jokainen vetyauto on vain vedyllä kantomatkaa pidentävä sähköauto 
Re: Autoilu
Lähetetty: 12 Loka 2021, 21:57
Kirjoittaja ajarmala
jori kirjoitti: ↑12 Loka 2021, 13:52
ajarmala kirjoitti: ↑12 Loka 2021, 13:07
18,33 kWh per 100 km. Samaa tasoa kuin sähköautoillakin.
Milan taas kuluttaa keskimäärin 1,62 kWh per 100 km. Eli alle kymmenesosan tuon kulutuksesta. Ja siinä saa samalla kunnon.
Miten tuo 1,62 kWh on päätelty. Siis vastuksista tietenkin, mutta millä nopeudella ja mistä saaduilla numeroilla. En siis epäile niitä vääriksi, vaan haluan itselleni vain tähänkin tiedon kiintopisteen (hanska-arvon) kevytajoneuvojen kuluksen alimpaan päähän.
Noh, nappasin vaan liikunta-lokistani ensimmäiseksi vastaan tulleen pätkän kinnerillä ajamistani lenkeistä alkaen 20.6.2020 aina tähän päivään asti. Tämä siis perustuu Garminin arvioon energian kulutuksestani lenkkien aikana, kun se tietää ajamani matkan, nopeuden ja sykkeeni. Nopeuteni on ollut se, millä olen nämä lenkkini pystynyt ajamaan: joku voisi väittää, että 33 km/h keskinopeuteni on ollut hitaampi kuin vetyautolla ajettu nopeus, niin voihan siinä jotain perää olla. Mutta mihinkäs tässä tällä iällä enää kiire on...
Arviohan se Garminin ilmoittama energiankulutuslukema on, mutta kyllä se sinne päin lienee. Voisin toki laskea arvon tarkemminkin nopeuden, nousumetrien, ilmanvastuksen ja vierintäkitkan perusteella, mutta ei nyt taida jaksaa. Mutta olennaisinta tässä lukemassa on se, että tuon 1,62 kWh / 100 km tuottamiseen ei suoranaisesti ole käytetty yhtään fossiilista hiiltä. En tykkää lainkaan popsia puolalaista enkä myöskään australialaista kivihiiltä, koska ne likaavat suupielet eivätkä maistu yhtään niin maukkailta kuin normaali kasvisspagettini tai lohikiusaus 