Sähköpyörä tulee -ja menee?

Onko elämässäsi muutakin kuin nojapyöräily?
jori
Pistosuojattu sisällöntuottaja
Viestit: 14400
Liittynyt: 15 Syys 2006, 19:00
Paikkakunta: Tampere, Petsamo

Re: Sähköpyörä tulee -ja menee?

Viesti Kirjoittaja jori »

ukram2 kirjoitti: 09 Touko 2022, 19:51

... Tosin se vaihde pitää hieman epämiellyttävää syklistä ininää, ehkä siinä on suorat hampaat ja hammasrattaat on metallia (hardened steel). Mutta tuon metallin takia ehkä kestää hyvin? Onko vinojen hammasrattaiden teko kallista/vaikeaa?

Ei vinojen hampaiden tekeminen niin vaikeaa ole, vaan tässä tapauksessa vaikeaa on laakerointi. Kun hampaat ovat vinot, planeettapyöriin kohdistuu akselin suuntaista voimaa, joka on näissä pienissä planeettavaihteissa vähän vaikea ottaa vastaan, koska se vaatisi kartiolaakerit, jotka vievät enemmän paksuussuuntaista tilaa kuin pelkkä säteislaakerointi. Suorahampaisessa ei ole lainkaan akselin suuntaisia voimia, joten voidaan käyttää neulalaakereita, jotka eivät vie paljon tilaa akselin ja hammaspyörän välissä.

Suorahampaiseilla pyörillä rakenteesta tulee kokonaisuutena paljon yksinkertaisempi ja pienempi ja välityssuhteesta voi tehdä suuremman, kun planettapyörät voivat olla suuremmat.

Jori

On se kumma hyypiö tämä ihminen.
Kun kerran omaksuu tietyn käsityksen ja asenteen jostain asiasta, tulee aivan kuuroksi ja sokeaksi todisteille, jotka kumoaisivat nuo käsitykset, ja varsinkin unohtaa ne. - Sakari Holma

Avatar
Mahe
Sisällöntuottaja
Viestit: 1267
Liittynyt: 12 Syys 2008, 08:08

Re: Sähköpyörä tulee -ja menee?

Viesti Kirjoittaja Mahe »

Mahdollisesti tyhmä kysymys mutta entäs semmoinen kalanruotohammastus? Eli V-malliset hampaat? En osaa hatusta arvioida mikä vaikutus olisi käyntiääneen saati muihin ominaisuuksiin mutta äkkiseltään tuntuis eettä noi akselinsuuntaiset voimat eliminoituu? Rattaan leveys tulee haasteeksi?

Markus Heikkilä - Pyörät: Specbike Technics Comfort tadpole trike / DFXL kinneri / Tern Link D7i taittopyörä / vm -74 Peltirunko-Jopo

jori
Pistosuojattu sisällöntuottaja
Viestit: 14400
Liittynyt: 15 Syys 2006, 19:00
Paikkakunta: Tampere, Petsamo

Re: Sähköpyörä tulee -ja menee?

Viesti Kirjoittaja jori »

Mahe kirjoitti: 10 Touko 2022, 07:40

Mahdollisesti tyhmä kysymys mutta entäs semmoinen kalanruotohammastus? Eli V-malliset hampaat? En osaa hatusta arvioida mikä vaikutus olisi käyntiääneen saati muihin ominaisuuksiin mutta äkkiseltään tuntuis eettä noi akselinsuuntaiset voimat eliminoituu? Rattaan leveys tulee haasteeksi?

Sehän kyllä pelastaisi kaikista riesoista, niin äänekkyydestä, kuten myös ylimääräisistä aksiaalivoimista, mutta tämä on valitettavasti erittäin työläs tehtävä ainakin perinteisin menetelmin. Jopa mahdoton noin pienille rattaille, kuin polkupyörän apumoottorissa tarvittaisiin.

Nykyaikaiset valmistustekniikat, lähinnä valutekniikat, mahdollistaisivat kyllä tuollaisenkin tekemisen ihan kohtuuhintaan, puhumattakaan 3D-tulostuksesta. Myös kahdesta vinohammastetusta laminoimalla voisi tuon toteuttaa.

Saattaisi maksaa vaivan miettiä tuo ratkaisu läpi. Polkupyörän apumoottorien markkina ei ole enää mikään marginaalisen pieni. :?

Jori

On se kumma hyypiö tämä ihminen.
Kun kerran omaksuu tietyn käsityksen ja asenteen jostain asiasta, tulee aivan kuuroksi ja sokeaksi todisteille, jotka kumoaisivat nuo käsitykset, ja varsinkin unohtaa ne. - Sakari Holma

Avatar
ukram2
Treenaileva sisällöntuottaja
Viestit: 546
Liittynyt: 25 Heinä 2014, 15:33
Paikkakunta: Espoo

Re: Sähköpyörä tulee -ja menee?

Viesti Kirjoittaja ukram2 »

Mietin että 2p20s akun voisi tehdä laittamalla esim. 10 18650 akkua peräkkäin muoviputkeen, ja käyttää jotain jousta akkujen välissä, jolloin ei tarvi hitsailla mitään. Mutta mistä saisi valmiita jousikappaleita akkujen väliin? Toinen vaihtoehto olisi rakentaa esim. 3d printtaamalla jotain jousi-pidikkeitä ja käyttää jousikaupasta löytyviä jousen pätkiä.

Nixor
Viestit: 71
Liittynyt: 17 Tammi 2016, 19:23
Paikkakunta: Kaarina

Re: Sähköpyörä tulee -ja menee?

Viesti Kirjoittaja Nixor »

ukram2 kirjoitti: 11 Kesä 2022, 21:45

Mietin että 2p20s akun voisi tehdä laittamalla esim. 10 18650 akkua peräkkäin muoviputkeen, ja käyttää jotain jousta akkujen välissä, jolloin ei tarvi hitsailla mitään. Mutta mistä saisi valmiita jousikappaleita akkujen väliin? Toinen vaihtoehto olisi rakentaa esim. 3d printtaamalla jotain jousi-pidikkeitä ja käyttää jousikaupasta löytyviä jousen pätkiä.

Olen käyttänyt koaksiaalikaapelin kupariverkkoa. Siitä saa joustavan kun laittaa sisälle silikoniletkun, kuminauhan tai sisäkumin suikaleen. Olen ladannut akkuja rinnakkain pahvilaatikossa jonka reunoissa on tuollaiset. Voisiko kupariverkon päälle 3d tulostaa prikan joka sopii akkujen väliin? Verkko pitää varmaan laittaa kaksin kerroin jotta kaikki langat ovat yhteydessä molempien akkujen napoihin.

Avatar
ukram2
Treenaileva sisällöntuottaja
Viestit: 546
Liittynyt: 25 Heinä 2014, 15:33
Paikkakunta: Espoo

Re: Sähköpyörä tulee -ja menee?

Viesti Kirjoittaja ukram2 »

Tuommoinen akkuputki tuli väsättyä 3d printterillä. Tai siis yhteen mahtuu 5 kpl akkuja, ja liitos keskellä, koska 3d printteri rajoittaa pituutta. Päissä ruuvit, joihin tulee abikoliittimet, ja akkujen väliin tein putken sisään mahtuvat muoviset "prikat", joiden keskellä on M4 mutteri virtaa välittämässä. Mitään jousia ei tarvi, tosin varmaankin kannattaa pitää työkaluja mukana millä saa kiristettyä liitoksia jos sähkö loppuu. Tarkoitus tehdä vielä päihin jonkunlainen liitos/eristys osa.

Täysin purettava! Patenttihakemusta ei ole tehty :). 3d printteriltä menee noin 2 tuntia yhden putkenpätkän tulostamiseen.

akkuputki.jpg
Avatar
ukram2
Treenaileva sisällöntuottaja
Viestit: 546
Liittynyt: 25 Heinä 2014, 15:33
Paikkakunta: Espoo

Re: Sähköpyörä tulee -ja menee?

Viesti Kirjoittaja ukram2 »

Akku "20s2p" kasattuna. Päädyissä eristyspalat, voisi olla vähän isommat. Keskiruuveihin olisi voinut laittaa jouset siten että ruuvi ei suoraan purista akkuja. En tiedä miten paljon puristusta akut kestää, ei ole speksattu, enkä halua kokeilla.

Rakenne on vähän hutera. Jos olisi käyttänyt vaikka akryylilevyä taustalla, ja ruuvannut osat siihen, olisi ehkä ollut parempi.

Käytin "diesel" sulakerasiaa, siihen saa 30A ja ylöspäin sulakkeita, ja kiinnitys yhteensopiva abiko rengasliittimien kanssa.

Laturin rakennus seuraava steppi. "Tyhjensin" akut ennen kasausta, nyt pitäisi saada ladattua (72V).

akku20s2p.jpg
akku20s2p.jpg (118.8 KiB) Katsottu 7320 kertaa
Avatar
ukram2
Treenaileva sisällöntuottaja
Viestit: 546
Liittynyt: 25 Heinä 2014, 15:33
Paikkakunta: Espoo

Re: Sähköpyörä tulee -ja menee?

Viesti Kirjoittaja ukram2 »

Sain laturin jotenkuten toimimaan, mutta huomasin että Aliexpressistä ostetut akut (Samsung INR18650-35E 3500mAh) olikin vain 2000 mAh. Myyjällä oli pitkä numerosarja kaupan nimenä, ja on nyttemmin kadonnut, tosin samaa tuotetta myyviä on, samanlaisilla numerotunnuksilla varustettuna. Näköjään noita akkuja väärennetään laittamalla uusi muovikuori akkuun.

Siis käytännössä pyörä menee yhdellä latauksella noin 30 km, kun pitäisi mennä 50 km. Laitoin nkoniin tilauksen, saman nimistä akkua saa purkuosana jokseenkin yhtä halvalla hinnalla.

Laturi on tehty laittamalla prosessorikortti ohjaamaan step-up kytkentää pwm signaalilla, ja a/d muuntimella mittaamalla jännitettä. Kun jännite menee raja-arvon yli, pienennän pwm-suhdetta, kunnes virta laskee johonkin 100 mA per rinnakkain kytketty akku. 30 kHz taajuudella ja 1 MHz kellolla saa vain noin 30 askelta jaksonpituudeksi, josta voi valita pwm-suhdetta. Lähtöjännite 24V, jolloin step-up kytkentä toimii 36V tai 72V akuilla. Ongelmina mm. latausvirran vaikutus latausjännitteeseen ja hakkurin aiheuttamat häiriöt a/d muuntimen toimintaan.

Avatar
ukram2
Treenaileva sisällöntuottaja
Viestit: 546
Liittynyt: 25 Heinä 2014, 15:33
Paikkakunta: Espoo

Re: Sähköpyörä tulee -ja menee?

Viesti Kirjoittaja ukram2 »

Löysin käsikaasulle käyttöä: pystypyörällä liikkeelle lähtö on helpompaa jos pistää käsikaasulla pyörän liikkeelle, on vaikka kuinka paljon aikaa nousta pyörän päälle. Sama pätee varmaan nojapyörässä.

Avatar
Vilijami
Pistosuojattu sisällöntuottaja
Viestit: 7812
Liittynyt: 27 Maalis 2014, 09:19
Paikkakunta: Oulu

Re: Sähköpyörä tulee -ja menee?

Viesti Kirjoittaja Vilijami »

ukram2 kirjoitti: 02 Joulu 2022, 20:21

Löysin käsikaasulle käyttöä: pystypyörällä liikkeelle lähtö on helpompaa jos pistää käsikaasulla pyörän liikkeelle, on vaikka kuinka paljon aikaa nousta pyörän päälle. Sama pätee varmaan nojapyörässä.

Erityisesti nojapyörissä peukkukaasu helpottaa liikkeellelähtöä. Invalidina osaa suuresti arvostaa tätä. Suorastaan pakollinen varuste.

Avatar
ukram2
Treenaileva sisällöntuottaja
Viestit: 546
Liittynyt: 25 Heinä 2014, 15:33
Paikkakunta: Espoo

Re: Sähköpyörä tulee -ja menee?

Viesti Kirjoittaja ukram2 »

Uusi malli cycmotorilta, moottorin ketjuvälitys käsittääkseni korvattu ratasvaihteella, joka on koteloitu. Ja pitäisi olla hiljaisempi ja parempi vääntötunnistus ja ohjauselektroniikka.

https://www.cycmotor.com/photon

Avatar
ukram2
Treenaileva sisällöntuottaja
Viestit: 546
Liittynyt: 25 Heinä 2014, 15:33
Paikkakunta: Espoo

Re: Sähköpyörä tulee -ja menee?

Viesti Kirjoittaja ukram2 »

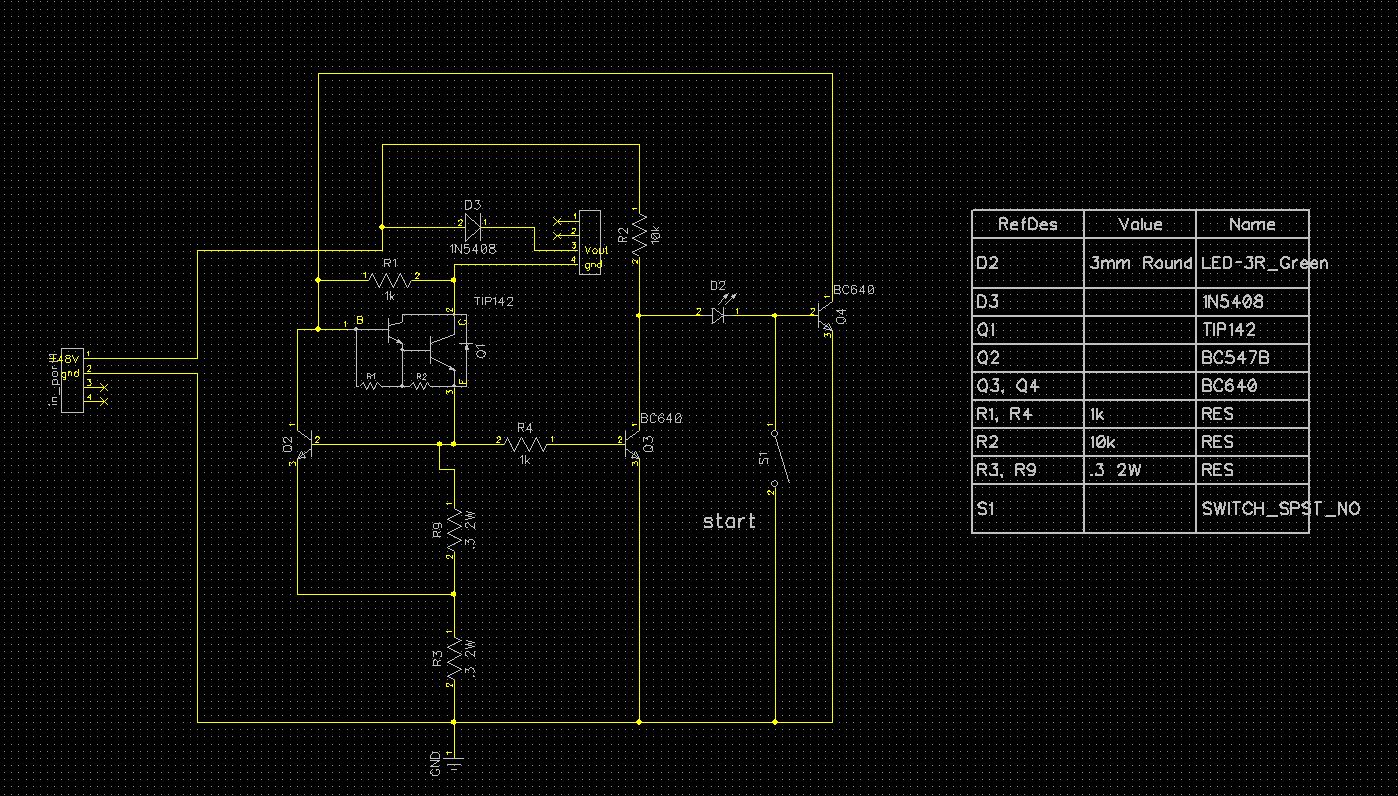
Ties miten mones versio akkulaturista. Ideana käyttää 100W 48V halpaa virtalähdettä (aliexpress), ja oma kytkentä rajoittaa virran noin 2 A ja katkaisee latauksen kun virta putoaa alle noin 1A. Virtalähteen jännitettä joutuu säätämään siten että lataus loppuu putoaa sopivalla jännitetasolla (42V tai vähemmän). Eli noin 45.5V tuntuisi olevan hyvä syöttöjännite.

Q1 transistori vaatii jäähdytyslevyn. R3 ja R9 voi olla 10W vastuksia, jos haluaa välttää kuumenemista.

D3 diodi ei ehkä ole ihan välttämätön, mutta ainakin suojaa virtalähdettä väärään suuntaan kulkevalta virralta.

Kytkimestä (painonappi?) saa latauksen päälle, siis on normaalisti avoin. Kun latausvirta putoaa tarpeeksi alas, Q4 transistori alkaa johtaa, lataus loppuu ja vihreä ledi alkaa palaa.

Q3 ja Q4 transistorien pitäisi kestää ainakin 48V.

Virtalähde: https://www.aliexpress.com/item/1005004 ... 1802kHlDmZ

Liitteet
laturi.jpg
Avatar
ukram2
Treenaileva sisällöntuottaja
Viestit: 546
Liittynyt: 25 Heinä 2014, 15:33
Paikkakunta: Espoo

Re: Sähköpyörä tulee -ja menee?

Viesti Kirjoittaja ukram2 »

https://www.japantimes.co.jp/news/2023/ ... -adoption/

Aasiassa on akun vaihtamiseen perustuvia latausasemia, milloin Suomeen saadaan tämmöisiä? Tuo on tarkoitettu sähkömopoille, mutta varmaankin sähköpyörä voisi toimia samalla periaatteella. 50-100 km yhdellä akulla ja huoltoasemalla vaihto uuteen.

Avatar
Wacky
Pistosuojattu sisällöntuottaja
Viestit: 4130
Liittynyt: 14 Heinä 2010, 12:38
Paikkakunta: Helsinki, Vesala

Re: Sähköpyörä tulee -ja menee?

Viesti Kirjoittaja Wacky »

Suurin este tällaisille järjestelmille on se ettei esim. pyörän akuissa ole mitään standardisoitia joten en näkisi että tällaiselle järjestelmää nähdään

- Richard "Riku" Griffin
Savenmaa Alku (2010 - 2011) Azub Bufo (2011 - 2014) MetaPhrastic.28 (2012 ->) MetaPhat (2013 - 2017) Nopia (2017 - 2019) Specbike Extrim (2017 -> & 2019 ->) Pony4 Bike (2022 ->)

Avatar
ukram2
Treenaileva sisällöntuottaja
Viestit: 546
Liittynyt: 25 Heinä 2014, 15:33
Paikkakunta: Espoo

Re: Sähköpyörä tulee -ja menee?

Viesti Kirjoittaja ukram2 »

Niin, pitäisi olla ainakin standardi akkuliitin ja lataus ehkä pitäisi olla akkupaketin yhteydessä siten että sinne vaan syötetään joku lataus jännite (48V?) ja akku hoitaa lataus säädöt itse. Toisaalta jos akkuja voisi vaihtaa, niin latausmenetelmällä ei niin väliä, riittää että moottorin ja akun välinen piuha on standardi, ja jännite on standardi (37V?). En mikään kovin kummoinen ongelma, teoriassa. Jos tavallinen XT90 liitin riittää, niin standardi on tosi yksinkertainen, ja ainut ongelma on että valmistajat tahallaan suunnittelevat liittimet niin että eivät ole yhteensopivia.

Vastaa Viestiin